首页 · 鸽闻 · 公棚 · 协会 · 俱乐部 · 商城 · 论坛 · 鸽问 · 拍鸽 · 分类 · 鸽业 · 寻鸽 · 播客 · 鸽舍 · APP · 会员区
中国信鸽信息网
中信网
在线铭鸽展售
鸽具用品展售

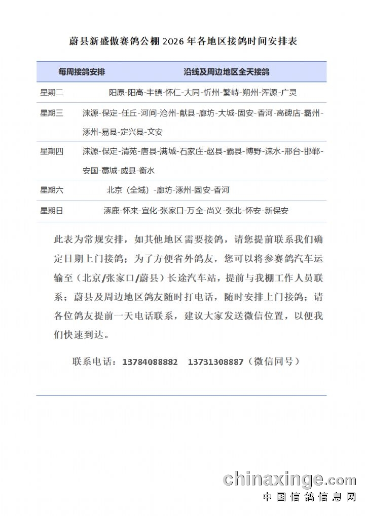
河北张家口蔚县新盛傲赛鸽公棚2026年各地区接鸽时间安排表


2026-4-25 19:44:43 河北张家口蔚县新盛傲公棚   分享



 

 发布时间:2026-4-25 19:44:43 刷新时间:2026-4-30 20:11:36 打印此页关闭窗口
 提示:如果此页面是训放清单,要想快速查询鸽环号,请按Ctrl+F然后输入您要查找的环号进行查找!
 近期信息:
  • 张家口蔚县新盛傲公棚2026年首届秋赛会员预定中13731308887(微信同号) (2026-4-30 20:11:09)
  • 张家口蔚县新盛傲公棚2026年幼鸽入棚清单 (2026-4-30 20:10:18)
  • 河北张家口蔚县新盛傲公棚5月5号星期二接鸽路线 (2026-4-30 11:25:58)
  • 河北张家口蔚县新盛傲公棚5月3号星期日接鸽路线 (2026-4-28 12:04:49)
  • 河北张家口蔚县新盛傲公棚5月2号星期六接鸽路线 (2026-4-28 12:00:37)
  • 河北张家口蔚县新盛傲公棚4月30号星期四接鸽路线 (2026-4-28 11:56:43)
  • 蔚县新盛傲公棚2026年秋季竞赛规程(简版) (2026-4-16 12:37:39)
  • 蔚县新盛傲公棚2026年秋季竞赛规程(简版) (2026-4-30 20:11:39)

  • 手机中信网

     相关评论: 我要评论


    回页顶
    以上信息由公棚平台内企业自行发布提供,该企业负责信息内容的真实性、准确性和合法性,如有疑问请电话联系对应公棚咨询

    首页推广方式客服中心加盟中心合作平台意见建议网站导航APP下载

    Copyright © 2000-2026 www.ChinaXinge.com All Rights Reserved
    中国.深圳 电话: 0755-28156678、28156809 传真: 0755-28156678
    我要投稿 建议反馈及投诉
    《中华人民共和国增值电信业务经营许可证》ICP证编号:粤B2-20040374
    粤公网安备 44030902002110号